In a nutshell

  • I put in the groundwork for a proof of concept for a new single sign on solution for Sky and NBC. This new solution would integrate modern security measures as well as a design update.
  • Discovery and research included an Google-style design sprint where I led a workshop, prototyped multi-device journeys and conducted in-person usability testing.
  • This was followed by a second round of guerilla testing on our defined sign in journeys (Email link, mobile notification, SMS code).
  • The output for this stage was a presentation to sell the proposed solution to the rest of the business.

I was brought in as a contractor by Sky to work on the initial discovery, research and stakeholder communication for a new cross platform single sign on solution that was proposed for the entirety of the Comcast owned collection of products and services. This was going to be a white label solution that could be custom branded. Much more about the UX than the UI on my part but as I was working for Sky we used their design system as a basis as proof of concept.

My role

I worked independently as the sole designer on this project but I was within a design team that I could lean on when I needed more resources.

The main goal was to convince stakeholders that the current solutions which used a few different platforms and tech stacks were no longer sustainable as their technology was old, expensive to upgrade and not secure enough for modern standards. Sounds like an easy sell right? You’d think wouldn’t you?

There were three stages to this project:

Discovery

  • What are others doing?
  • Who is doing it well?
  • What’s going to be possible with the tech available?
  • Wireframes and UI mock ups of possible flows

Research

  • Google-style design sprint with stakeholders from different Sky apps and services
  • Choosing an experience to test
  • Prototyping and lab testing with Sky customers in Sky’s in-house research lab in Leeds
  • Guerrilla testing with Sky employees

Client presentation

  • Creating a master deck to sell the idea of a single sign on solution to key stakeholders within the business
  • An adaptable deck for different audiences (tech, design, executives)

Discovery

The usual starting point. I analysed 20 competitors and 10 non-competitors to see how their sign in, sign up and account recovery flows worked and if there was anything we could learn from and build upon. We had basic business requirements for what needed to be implemented first but we really wanted to showcase what was possible if we built something completely new (2020) and scalable.

I worked closely with the identity squad that had started their own discovery a few months previously to find out what would be possible and what we could realistically pitch to clients.

I put together potential user flows for a few of the key journeys along with some UI mock ups so we had reference points for later discussions.

Initial proposed flows

Research part 1

We already knew roughly what was possible and what the business required but we needed to know if any of this was useful to stakeholders. We decided to have a design sprint that was kicked off with a day of workshopping with stakeholders from other parts of the business.

We did the usual crazy 8’s and journey mapping before each team settled on a journey that would bring the most value to their part of the business. These were then taken away and visualised.

Design sprint boards

Client ideas for how the new platform could be used

Off the back of this we had a discussion about the “coolest” thing we could do with that new technology. We wanted to take something really interesting to test with 6 existing Sky customers alongside some regular flows which we knew needed to be built first. We chose to test a potential cross device sign in process using NFC to see what customers thought of it and whether they understood it. We also did a card sort as part of the test to gauge users attitudes towards internet safety and where it mattered most (banking, email, shopping, social and utilities)

A scenario we tested with Sky users

Security was a concern for Sky customers. Banking and shopping were the top things that users were concerned about. Passwords were still the expected method of authorisation for most. Touch ID was also used by most participants tested Alternative ways of sign in were both trusted and understood by users but we didn’t explain or signpost our concept enough as most participants got slightly confused as they had never experienced anything like it before. Too soon perhaps!

Research findings Prototype link (the prototype is old and may be a bit wonky!)

Research part 2

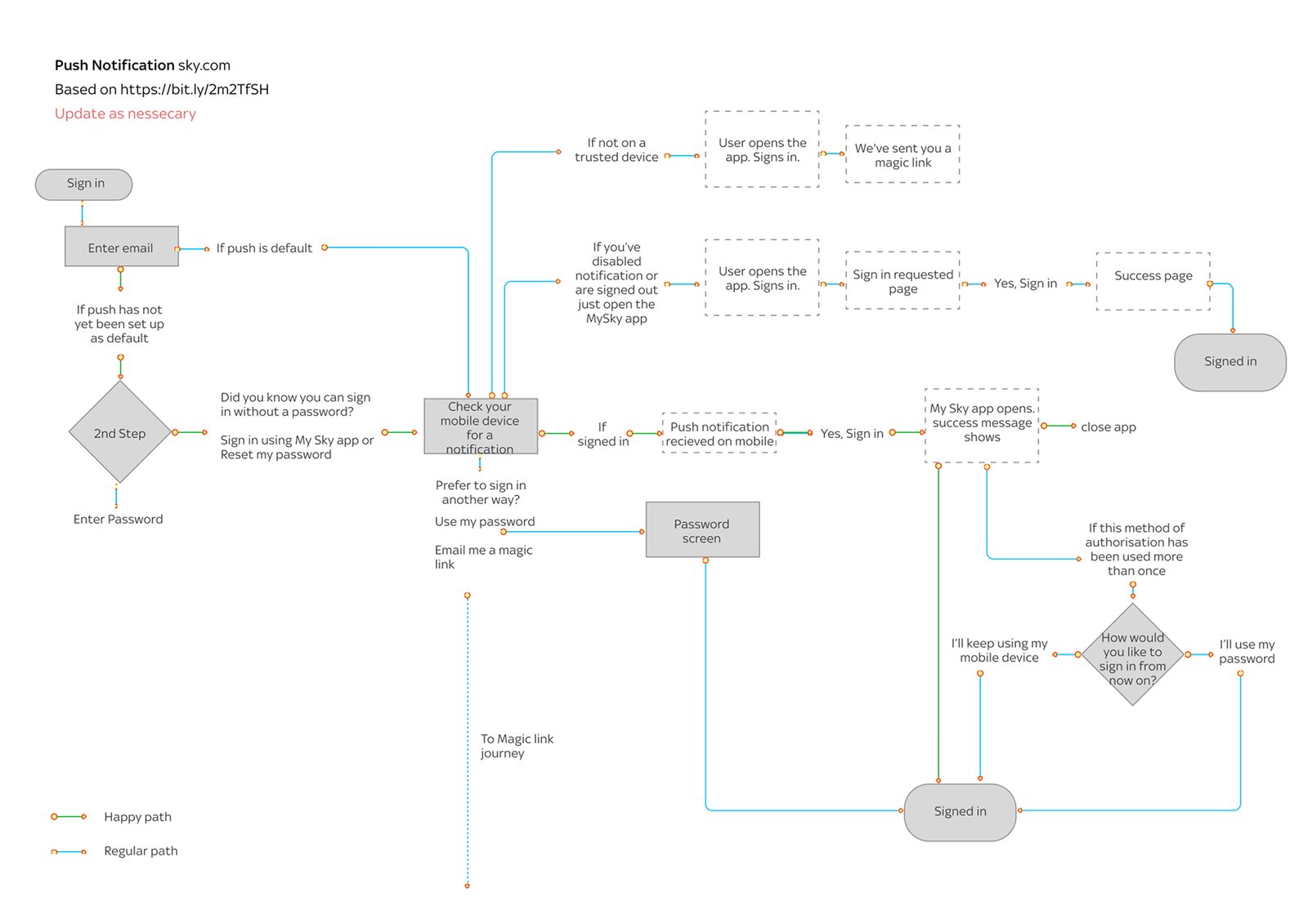
The second part of our research was to test our proposed journeys for our sign in journeys. I teamed up with another user researcher for the testing as we needed someone to facilitate and someone to moderate. As these weren’t deemed as particularly complicated we found it appropriate to choose guerilla testing with Sky 8 employees that weren’t connected with the project. I put together prototypes of 3 journeys:

  • Email magic link sign in
  • Mobile notification sign in (My Sky app would be the authenticator and the sign in would be on desktop web)
  • SMS code sign in (Desktop sign in with a phone to authenticate)

As well as testing the usability, we wanted to get an idea of whether a user, if given the choice, would choose not to create a password and instead rely on our secondary authentication methods. We did this by not giving them a password upfront and instead, asking them whether they wanted to set one up once signed in. We framed it as if it was the first time they were signing in as a customer.

Guerilla testing findings Prototype 1 link Prototype 2 link (the prototype is old and may be a bit wonky!)

Users stumbled when they didn’t have a password to enter. It’s such learned behavior that even though it was explained on the page, they couldn’t quite fathom it out. It was valuable feedback for future iterations which I actually ended up exploring when I returned to Sky in 2022.

There was also an accompanying survey put out on Userzoom to 28 participants around account access to give us an idea about what customers already used.

Survey results

Client presentation

Now that the seeds were sown and we had both qualitative and quantitative research to back up our decisions, we needed an adaptable presentation to try and win clients (other Comcast owned products and services) over. We needed to strategically show the benefits of the new identity product and why the old technology needed to be deprecated.

I presented this in front of a group of 50 or so from various design teams from other products and the response was very positive. I went on to adapt it for different stakeholders. Technology teams, financial etc… all the way up to Director level.

Some screens from the client presentation